教学动态-凯发官网首页下载

教育教学

机械设计与制造专业人才培养标准
发布时间  :  2015-03-10  作者:湖南交通工程学院  点击量  :  [15566]

专业大类:58制造       专业代码:580101

一、招生对象与学制

本专业招收高中毕业生或具有同等学历者,学制三年。

二、培养目标

本专业培养德、智、体、美全面发展,掌握机械设计与制造技术的基本理论和方法,具备各类

普通及自动化机械加工设备的实际操作、维修和管理等能力,能适应社会主义市场经济环境下

的生产、建设和服务一线需要的高等技术应用性专门人才。

三、 职业面向

本专业毕业生具有很强的技术适应性,就业面非常广,可以在大中型机械设计与制造企业和高

新技术企业中,从事各种机械设备的安装、调试、维护、运行、管理、技术开发以及各种机电

设备的采购、销售等工作。

主要岗位有:

1. 机械设计人员、工艺员、程序员、设备管理员、绘图员。

2. 机械加工高级操作工和机床设备维修工。

3. 机械设备咨询员,营销员,调试员。

4. 生产计划员,调度员,车间主管等。


五、毕业标准

1、具有良好的政治思想素质和职业道德素养;

2、修完培养方案规定的各门课程,成绩合格;

3、通过国家计算机等级考试一级及以上、或通过湖南省高等职业学校计算机应用能力考试、或通过计算机高新技术相关模块的考试。

4、至少获得一个劳动部门或本行业的相关专业中级及以上职业资格证书。

5.提倡获得普通话水平三级甲等及以上水平证书。

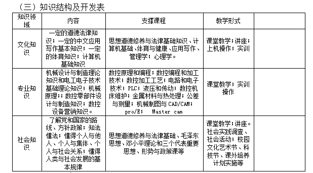
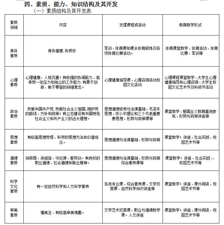
六、双证融通情境教学工学模块工作过程及专项能力分析

(一)机械设计与制造专业双证融通情境教学工学模块工作过程及专项能力分析流程图见图1,其中具体的工作过程见图2-图5。

网站地图